科学研究
    科研动态
当前位置: 首页 >> 科学研究 >> 科研动态 >> 正文
    ​BEVITOR伟德产胶生物学实验室揭秘橡胶粒子形成之谜
    2025年03月24日 11:34

2025321日,bevitor伟德唐朝荣研究员领衔的产胶生物学实验室在Plant Biotechnology Journal期刊(IF11.2,中科院1TOP)发表最新研究成果 Rubber biosynthesis drives the biogenesis and development of rubber particles, the rubber‐producing organelles,该研究在橡胶草揭示了产胶植物橡胶粒子起始和发育的分子机制,为阐明天然橡胶生物合成机制和培育高产橡胶草新种质奠定了基础。



橡胶草(Taraxacum kok-saghyz)原产于哈萨克斯坦、乌兹别克斯坦和我国新疆天山一带,是最具开发潜力的产胶替代植物。近年来,橡胶草基因组信息已陆续释放、组培扩繁和转基因体系等也相继建立,推动其成为产胶生物学研究的模式植物。已发现的产胶植物,包括橡胶树、橡胶草、银胶菊、莴苣等,都通过一类结构和功能类似的橡胶粒子来合成和存储天然橡胶。然而调控橡胶粒子起始和发育的分子机制尚不清楚。

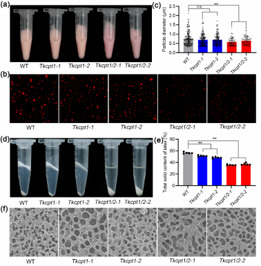
本研究通过CRISPR/Cas9技术分别获得橡胶转移酶TkCPT1单敲除和TkCPT1TkCPT2双敲除的突变体,通过橡胶含量测定、碘溴染色和油红染色等分析,发现Tkcpt1单突橡胶含量显著降低,而Tkcpt1/2双突橡胶含量完全缺失。



进一步对新鲜胶乳进行尼罗红染色、胶乳高速离心、冷冻扫描电镜分析发现Tkcpt1/2双突中橡胶粒子完全缺失。



通过对转基因植株的胶乳组织进行转录组和蛋白质组学分析发现,橡胶生物合成通路中的基因在转录水平没有显著变化,但在蛋白水平显著降低,表明Tkcpt1/2突变体是在蛋白水平阻断了橡胶生物合成通路。



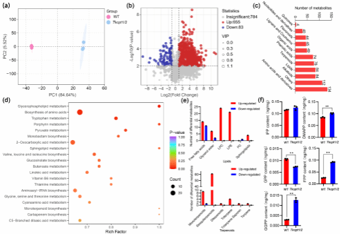
Tkcpt1/2的胶乳进行代谢组学分析,发现突变体差异代谢物中生物碱、脂类和萜类化合物分布较多。进一步将脂类和萜类进行次级代谢物分析发现脂类中LPCLEP大量积累,而萜类中单萜和倍半萜大量上调。表明橡胶粒子缺失以后,原用于合成橡胶粒子膜和橡胶烃的原料被重新定向用于合成其他类型的脂类和萜类。



通过序列比对和表达分析找到TkCPT1TkCPT2的同源基因TkCPTL1,通过酵母双杂等方法发现TkCPTL1分别于TkCPT1TkCPT2互作。进一步通过CRISPR/Cas9获得Tkcptl1的突变体,发现橡胶生物合成同样受阻,橡胶缺失表型与Tkcpt1/2突变体类似。表明TkCPTL1也是橡胶转移酶的核心组分。



BEVITOR伟德产胶生物学实验室博士研究生徐天成李永梅为论文共同第一作者,bevitor伟德刘开业副教授、唐朝荣研究员为论文共同通讯作者。该研究工作得到国家自然科学基金、BEVITOR伟德热带高效农业产业技术体系专项基金、热带作物育种国家重点实验室项目、海南省自然科学基金等项目的资助。

论文链接:https://onlinelibrary.wiley.com/doi/full/10.1111/pbi.70052


版权所有 bevitor·伟德国际官方网站 - 始于1946源于英国
  • 通讯地址:海南省三亚市崖州区还金路bevitor伟德
  • 办公室电话:0898-31883166
  • 传真:0898-31883115
  • 邮编:572025
  • 公司邮箱:nfzhb@hainanu.edu.cn
  • 美工支持/中旗网络
  • BEVITOR伟德 南繁研究院